王勇团队揭示深海“土著”微生物的季节性代谢规律
近日,我院王勇教授团队利用自主研发的深海原位核酸采集系统,对南海一千米水深微生物群落开展环境基因组和转录组学的比较分析,发现了不同季节下基本一致的代谢活跃的“土著”微生物类群。这些“土著”类群通过代谢策略的季节性转换来响应环境变化:冬季以化能自养为主导,而夏季则转向以异养代谢为核心的能量获取方式,暗示了表层有机物输入对深海生态系统的影响。
海洋微生物是全球物质循环和能量流动的核心驱动力,调控着海洋生态系统的功能稳定性。利用深海原位微生物核酸提取对获取真实活跃微生物的RNA分子至关重要。团队采用多通道原位核酸采集系统(Multiple In Situ Nucleic Acid Collections, MISNAC)在南海西北部约1000米深处,于冬季和夏季分别进行原位采样。

图1 南海深海微生物的系统发育结构及季节丰度变化
研究发现,基于宏基因组层面的物种组成存在季节性波动。然而,在转录组层面,活跃微生物群落的组成差异则明显减小,呈现出较高的季节间稳定性。尽管深海微生物随季节更替有所波动,但活跃的“土著”微生物在冬季和夏季的物种趋于一致,可能作为维持深海生态系统功能韧性的重要基础。

图2 深海原核生物碳与氢代谢基因的物种来源及季节变化

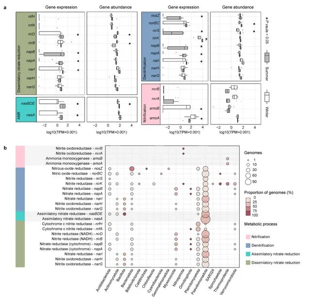
图3 深海原核生物氮代谢基因的物种来源及季节变化
基于宏基因组与宏转录组数据的分析,在真核生物群落结构中,纤毛虫(Ciliophora)在两季均是最活跃的类群,而 放射虫(Retaria)虽数量丰富,但转录活性较低。这种“数量与活性脱耦”的现象揭示了深海食物网中能量传递的层级分化。
在代谢层面,研究进一步揭示:尽管活跃微生物群体相同,其生态功能却在冬季与夏季灵活调整,自养和异养代谢的活跃程度略有差异。研究结果表明,深海微生物通过代谢策略的季节性切换来响应表层生态过程的“远程调控”。

图4 深海原核生物群落的共现网络分析
此外,该研究发现夏季微生物共现网络的复杂度显著高于冬季,节点与连边数量均增加,表明有机质输入增强后,深海微生物间的互作关系更加紧密,生态网络更为复杂。
该研究不仅揭示了深海存在季节稳定的活性微生物核心群体,也揭示了它们在基因表达层面具有明显的季节性代谢分工。这一发现突破了以往依赖DNA样本对深海微生物功能的推断偏差,确立了原位RNA采样在深海生态研究中的不可替代性。这一发现为理解深海碳循环和氮循环的季节动态提供了关键证据,也为建立更精准的全球海洋生物地球化学模型奠定了基础。
研究成果以“深海活跃微生物群落结构与代谢的季节性变化”(Seasonal variability in community structure and metabolism of active deep-sea microorganisms)为题,发表于《国际微生物生态学学会期刊》(The ISME Journal)。通讯作者为王勇,第一作者为清华大学深圳国际研究生院2023级环境科学与工程专业博士生何颖慧。
研究得到国家重点研发计划与深圳市海洋生态前沿技术重点实验室项目支持。
论文链接:https://doi.org/10.1093/ismejo/wraf214
文/图:何颖慧
编辑:彭锦涛
审核:王希林
